Updates a range of entries in the lookup table, based on the specified mathematical function.
#include "l_bitmap.h"
L_LTIMGEFX_API L_INT L_GetFunctionalLookupTable (pLookupTable, uLookupLen, nStart, nEnd, nFactor, uFlags)
Pointer to the lookup table to be filled by this function. The length of the lookup table is specified in the uLookupLen
parameter.
Length of the lookup table pointed to by the pLookupTable
parameter. It can be any value larger than 0.
Index of the first entry in the lookup table to update. The indices of the table correspond to the intensity values. If the value of this parameter is negative, the corresponding index of pLookupTable is equal to the value of this parameter + uLookupLen. The range of its possible value is between (-uLookupLen/2) and (uLookupLen/2 - 1).
Index of the last entry in the lookup table to update. The indices of the table correspond to the intensity values. If the value of this parameter is negative, the corresponding index of pLookupTable
is equal to the value of this parameter + uLookupLen. The range of its possible value is between (-uLookupLen/2) and (uLookupLen
/2 - 1).
Value that indicates the factor to be applied in the function operation specified in the uFlags
parameter. This parameter is used only if uFlags is FLT_EXP, FLT_SIGMOID or FLT_LN. If FLT_EXP or FLT_SIGMOID is set in uFlags the value of this parameter can be any integer (+/-). If FLT_LN flag is set, its value should be >= 0. However, if nFactor = 0 the lookup table will be filled linearly from nStart
to nEnd
, regardless of the value set in uFlags.
Flag that indicates the function used to update the lookup table and whether the pLookupTable
should contain signed or unsigned data.
Value | Meaning |
---|---|
FLT_EXP | [0x0000] Apply the exponential function. |
FLT_LN | [0x0001] Apply the natural logarithm function. |
FLT_LINEAR | [0x0002] Apply the linear function. |
FLT_SIGMOID | [0x0003] Apply the sigmoid function. |
Value | Meaning |
---|---|
FLT_SIGNED | [0x0010] pLookupTable should contain signed data. |
Value | Meaning |
---|---|
SUCCESS | The function was successful. |
< 1 | An error occurred. Refer to Return Codes. |
This function will update the lookup table array using the predefined function specified in the uFlags parameter. In most cases, this function is used with the L_RemapBitmapIntensity function.
If the value of (nEnd - nStart) exceeds the uLookupLen
, the function returns ERROR_INV_PARAMETER error code.
The nFactor
parameter is used for log, exp and sigmoid functions only. If nFactor = 0 the function performs a linear interpolation between the two points nStart
and nEnd
and stores the results in the lookup table, regardless of the value set in uFlags.
If uFlags
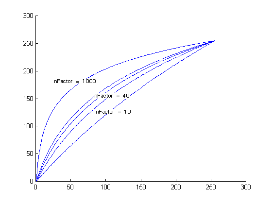
is FLT_EXP the value of nFactor modifies the lookup table values (see figure below) according to the following equations:
Where:
nStart
nEnd
x = the intensity value of the selected point
If uFlags is FLT_LN the value of nFactor
modifies the lookup table values (see figure below) according to the following equations:
Where:
x = the intensity value of the selected point
If uFlags
is FLT_SIGMOID the value of nFactor modifies the lookup table values (see figure below) according to the following equations:
Where:
x = the intensity value of the selected point
If uFlags is FLT_LINEAR, nFactor
is ignored. The function performs a linear interpolation between the two points (nStart, nYStart) and (nEnd, nYEnd) and stores the results in the lookup table. Where:
nStart
nEnd
As an example, suppose a user wants to select a point, change the intensity value of that point (x), and then perform two linear interpolations:
To accomplish this, the user would proceed by doing the following:
Store the new intensity value in the Lookup table by assignment:
pLookupTable[0] = 0;
pLookupTable[x] = newIntensity;
Call L_GetFunctionalLookupTable with nStart set to 0, nEnd set to x, and uFlags set to FLT_LINEAR.
Store the new intensity value in the Lookup table by assignment:
pLookupTable[x] = newIntensity;//This can be ignored, because the lookup table should have the same value from the previous steps.
pLookupTable[nEnd] = uLookupLen;
Call L_GetFunctionalLookupTable with nStart set to x, nEnd
set to uLookupLen
, and uFlags
set to FLT_LINEAR. (For the example, assume the image is 8-bits per pixel.)
For another example, refer to the example for L_RemapBitmapIntensity.
Win32, x64, Linux.
This example will darken loaded bitmap by using lookup table affected by exponential function.
L_INT GetFunctionalLookupTableExample(L_VOID)
{
L_INT nRet;
L_UINT LookupTable[256]; /* Array to hold lookup table*/
BITMAPHANDLE LeadBitmap; /*Bitmap handle to hold the loaded image */
/* Load the bitmap, force 24 bits per pixel */
nRet = L_LoadBitmap(MAKE_IMAGE_PATH(TEXT("Master.jpg")), &LeadBitmap, sizeof(BITMAPHANDLE), 24, ORDER_BGR, NULL, NULL);
if (nRet != SUCCESS)
return nRet;
/*Get Lookup table where the array calculated by the exponential function for all the items of the array from 0 - 255*/
nRet = L_GetFunctionalLookupTable((L_INT*)LookupTable, 256, 0, 255, 5, FLT_EXP);
if (nRet != SUCCESS)
return nRet;
nRet = L_RemapBitmapIntensity(&LeadBitmap, (L_INT*)LookupTable, 256, CHANNEL_MASTER);
if (nRet != SUCCESS)
return nRet;
nRet = L_SaveBitmap(MAKE_IMAGE_PATH(TEXT("Result.BMP")), &LeadBitmap, FILE_BMP, 24, 0, NULL);
if (nRet != SUCCESS)
return nRet;
//free bitmap
if (LeadBitmap.Flags.Allocated)
L_FreeBitmap(&LeadBitmap);
return SUCCESS;
}
Help Collections
Raster .NET | C API | C++ Class Library | HTML5 JavaScript
Document .NET | C API | C++ Class Library | HTML5 JavaScript
Medical .NET | C API | C++ Class Library | HTML5 JavaScript
Medical Web Viewer .NET
Multimedia
Direct Show .NET | C API | Filters
Media Foundation .NET | C API | Transforms
Supported Platforms
.NET, Java, Android, and iOS/macOS Assemblies
Imaging, Medical, and Document
C API/C++ Class Libraries
Imaging, Medical, and Document
HTML5 JavaScript Libraries
Imaging, Medical, and Document